<配资炒股>宝妈必知!商业保险投保全流程,合规办理避坑指南配资炒股>
宝妈必看!商业保险投保全流程,合规办理不踩坑

内容仅供参考,具体政策以国家金融监督管理总局及当地监管要求为准
身为一边守着娃、一边靠灵活就业挣点生活费的宝妈,身边总有姐妹拉着我问保险的事,市面上那些花里胡哨的保险广告,看得人眼花缭乱,压根分不清真假对错。我特意对照着国家金融监督管理总局的官方投保规范,把投保要满足的条件、要准备的材料、能走的正规渠道,还有一定要避开的坑,都用咱们日常聊天的大白话整理了出来,全程只说监管和保险公司公开的硬性规则,不吹收益、不添主观想法,就想让姐妹们投保的时候明明白白,不踩雷、不上当。
其实投保商业保险,不是想投就能投的,监管和保险公司早就定好了基础门槛,这是绕不开的前提。咱们作为投保人,得满18周岁,能自己做主、自己交保费,要是给家里的小朋友投保,只有孩子的法定监护人才有资格,旁人是没法代办的。被保险人的年纪得贴合产品的要求,身体状况也要实打实告知,平时做的工作也得符合承保的标准,像一些高风险职业,不同产品的承保规则天差地别,具体还是要看条款和核保的要求。还有缴费的能力也很关键,监管里明确说了,期交保费别超家庭年收入的20%,一次性交清的保费也不能超年收入四倍,真要是超了这个数,就得签声明,自己承担后续的风险。

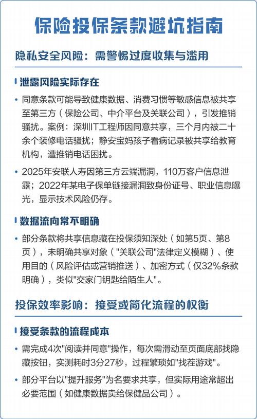
准备投保材料的时候,不用东拼西凑,都是监管定好的必备文件,没什么额外的花架子。身份证、社保卡这些有效证件的原件复印件,是身份核验的基础,给孩子投就带上户口本和出生证明;自己名下的银行卡一定要备好,不管是交保费,还是以后理赔、退保打钱,都得用这个账户。要是之前有过病史、体检有异常,可别藏着掖着,把体检报告、病历都准备好,健康告知必须如实说,一旦瞒报或者造假,保险公司有权解除合同,就算出险了也不会赔。还有那些投保表单、提示书、免责条款确认的文件,一定要自己签字,不管是手写还是电子签,都不能让别人代签。
办保险可别信什么小道捷径,只有国家金融监督管理总局核准的渠道才靠谱。线下跑一趟的话,保险公司网点、正规的中介机构,还有银行的保险专区都能办,办理前记得看看工作人员的资质证件,现场做个风险测评,听清楚条款讲解再交材料。不想出门的话,线上办更省事,保险公司的官方APP、公众号保险理财规划的步骤,还有行业协会认可的平台都能操作,先实名认证、评估风险,把电子条款里的犹豫期、退保损失这些关键内容看仔细,再提交订单。整个办理过程都有记录,线上留痕、线下双录,就是为了后续有问题能查得到、说得清。
投保的每一步都有监管规矩照着,按步骤来就不会出问题。先做风险测评是第一步,金融机构会给咱们匹配合适的产品,要是选的产品和自己的风险承受能力不搭,机构会劝咱们放弃,非要投的话就得书面确认。填信息的时候可不能瞎写,个人、被保人、受益人的信息都得真实,健康告知就照着问题一条条答,有就说有,没有就直接过。交保费也得用自己的账户,线上转账、刷卡、代扣都可以,别用别人的账户代缴。钱交完就会拿到保单或者电子合同,长期险都有犹豫期,这时候退保只扣点工本费,过了犹豫期再退,就只能拿现金价值,会亏不少钱。
保单拿到手之后,这些细节可千万记在心里。先把合同里的保障范围、免责条款、缴费期限都核对一遍,信息错了赶紧找保险公司改。保单、缴费凭证、客服电话都收好宝妈必知!商业保险投保全流程,合规办理避坑指南,真要是出险了,第一时间打官方电话、在APP或者网点报案,按要求交材料,千万别想着伪造材料骗保,这是要负法律责任的。网上那些代理退保、恶意投诉的都是骗局,还有非官方的保费返利、打折,全是违规操作,所有业务都得走官方渠道,别把身份证、银行卡这些信息随便泄露出去。至于理财型保险,收益根本没定数,监管也不让说保本保息,最后能拿多少,全看保险公司的实际经营情况。
保险说到底就是给生活搭个安全网,保障型的保险能帮咱们扛住疾病、意外的经济压力,理财型的就是做个长期的资金规划,压根没法让人一夜暴富,监管也严令禁止用致富、高收益这些说法误导大家投保。
你们当地的保险投保流程、材料要求或监管提示有啥不一样?评论区聊聊。


