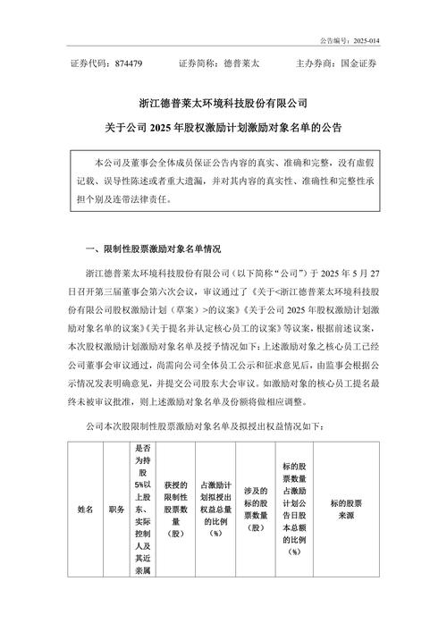
<配资炒股>北京万东医疗监事会对2025年股票期权激励对象名单的核查意见配资炒股>
北京万东医疗科技股份有限公司
监事会关于公司2025年股票期权激励计划首次授予激励对象
名单(授予日)的核查意见
北京万东医疗科技股份有限公司(以下简称“公司”)监事会依据《中华人民共和国公司法》《中华人民共和国证券法》《上市公司股权激励管理办法》(以下简称“《管理办法》”)等有关法律、法规及规范性文件和《北京万东医疗科技股份有限公司章程》(以下简称“《公司章程》”)的有关规定,对公司2025年股票期权激励计划(以下简称“本次激励计划”)首次授予激励对象名单(授予日)进行审核,发表核查意见如下:
一、鉴于公司2名激励对象因离职原因,已不再满足成为公司2025年股票期权激励对象的条件,所被授予的股票期权予以取消,根据公司2024年年度股东大会的授权,公司董事会对本次激励计划的首次授予激励对象名单及授予数量进行相应调整;鉴于公司2024年年度利润分配已经实施完毕,2025年股票期权激励计划首次授予的行权价格将相应调整。本次调整后,本次激励计划首次授予激励对象人数由87人调整为85人,首次授予的股票期权数量由1,080万份调整为960万份,行权价格将由15.18元/份调整为15.05元/份。除上述调整外北京万东医疗监事会对2025年股票期权激励对象名单的核查意见,本次激励计划的其他内容与公司2024年年度股东大会审议通过的内容一致。
以上调整事项符合《管理办法》等相关法律、法规的要求及本次激励计划的相关规定,不存在损害公司及股东利益的情况。本次调整事项在公司2024年年度股东大会对董事会的授权范围内,调整程序合法、合规,不存在损害公司及全体股东利益的情形。
二、本次激励计划首次授予激励对象为当前在公司(含子公司)任职的董事、高级管理人员、核心管理人员、核心技术/业务人员,不包括公司独立董事、监事及单独或合计持有公司5%以上股份的股东或实际控制人及其配偶、父母、子女。
三、列入本次激励计划首次授予激励对象名单的人员均具备《中华人民共和国公司法》《中华人民共和国证券法》《公司章程》等法律、法规和规范性文件规定的任职资格,符合《管理办法》等规定的激励对象条件和本次激励计划规定的激励对象范围科大讯飞 第二期股票期权激励计划,不存在《管理办法》第八条规定的不得成为激励对象的情形:(1)最近12个月内被证券交易所认定为不适当人选;
(2)最近12个月内被中国证监会及其派出机构认定为不适当人选;
(3)最近12个月内因重大违法违规行为被中国证监会及其派出机构行政处罚或者采取市场禁入措施;

(4)具有《中华人民共和国公司法》规定的不得担任公司董事、高级管理人员情形的;
(5)法律法规规定不得参与上市公司股权激励的;
(6)中国证监会认定的其他情形;
(7)公司董事会认定其他严重违反公司有关规定的。
四、公司和本次激励计划首次授予激励对象均未出现《管理办法》及本次激励计划规定的不能授予或不得成为激励对象的情形,本次激励计划的首次授予条件已经成就。
五、董事会确定的本次激励计划的首次授予日符合《管理办法》和本次激励计划关于授予日的规定。
综上,公司监事会认为:本次激励计划首次授予激励对象符合相关法律、法规及规范性文件所规定的条件,符合本次激励计划规定的激励对象范围,其作为本次激励计划的激励对象的主体资格合法、有效;本次激励计划股票期权的首次授予条件已经成就;监事会同意公司以2025年5月21日为首次授予日,向符合授予条件的85名激励对象首次授予960万份股票期权,行权价格为15.05元/份。
北京万东医疗科技股份有限公司
监事会
2025年5月22日
中财网


